可靠的网上十大国外赌博平台
合肥市瑶海区人民政府办公室关于印发《瑶海区2025年义务教育招生入学工作方案》的通知_瑶海区人民政府(政府办公室)
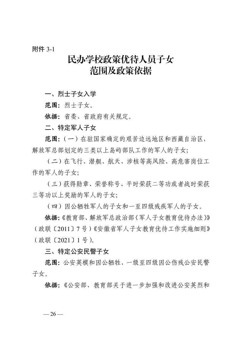
合肥市瑶海区人民政府办公室关于印发《瑶海区2025年义务教育招生入学工作方案》的通知_瑶海区人民政府(政府办公室)
可靠的网上十大国外赌博平台
长辈版
无障碍浏览
繁体
大家都在搜:
智能问答
首页
魅力瑶海
政务动态
政府信息公开
政务服务
互动交流
数据发布
投资瑶海
首页
魅力瑶海
动态
公开
服务
互动
数据
投资
瑶海区人民政府(政府办公室)
无障碍浏览
返回首页
首页
>
瑶海区人民政府(政府办公室)
>
政策法规
>
其他文件
索
引
号:
11340102002990458G-202505-00025
信息分类:
其他文件
发布机构:
瑶海区人民政府(政府办公室)
成文日期:
2025-05-30
文 号:
瑶政办秘,2025,5
有
效
性:
有效
生效时间:
有效
废止时间:
暂无
名 称:
合肥市瑶海区人民政府办公室关于印发《瑶海区2025年义务教育招生入学工作方案》的通知
失效时间:
暂无
政策咨询机关:
瑶海区教育体育局>教育科
政策咨询电话:
0551-64494987
关
键
词:
索
引
号:
11340102002990458G-202505-00025
信息分类:
其他文件
发布机构:
瑶海区人民政府(政府办公室)
生成日期:
2025-05-30
名 称:
合肥市瑶海区人民政府办公室关于印发《瑶海区2025年义务教育招生入学工作方案》的通知
失效时间:
暂无
有
效
性:
有效
生效时间:
有效
废止时间:
暂无
文 号:
瑶政办秘,2025,5
关
键
词:
合肥市瑶海区人民政府办公室关于印发《瑶海区2025年义务教育招生入学工作方案》的通知
发布时间: 2025-05-30 11:26 信息来源: 瑶海区人民政府(政府办公室)
下载word
下载pdf
【字体:
大
中
小
】
扫一扫在手机打开当前页
相关解读:
2025-05-30
【媒体解读】瑶海区2025年义务教育招生入学方案发布
2025-05-30
【文字解读】关于《瑶海区2025年义务教育招生入学工作方案》的政策解读
打印
关闭
政府机构
政府办公室
发展和改革委员会
教育体育局
科学技术局
工业和信息化局
民政局
司法局
财政局
人力资源和社会保障局
住房和城乡建设局
农林水务局(乡村振兴局)
商务局
文化和旅游局
卫生健康委员会
退役军人事务局
应急管理局
审计局
城市管理局
市场监督管理局
统计局
医疗保障局
信访局
数据资源管理局(政务服务管理局)
残联
机关事务管理中心
园林绿化管理中心
投资促进中心
区大建设指挥部办公室(区重点工程建设管...
合肥物联网科技产业服务管理中心
镇街开发区
龙岗综合经济开发区
大兴镇
城东街道
胜利路街道
明光路街道
三里街街道
铜陵路街道
七里站街道
和平路街道
红光街道
长淮街道
方庙街道
嘉山路街道
友情链接
赌钱娱乐-线上赌钱-线上赌钱平台
网络十大博彩app下载-世界十大博彩app下载
澳门新葡京博彩官网-澳门新葡京博彩平台
网络十大博彩app下载-世界十大博彩app下载
网上买球线上平台 - 首页
英文互译镜像站
蚪侠镜像站群
镜像站群系统
站点核心词加权
网站复制工具
301镜像站群
泛域名镜像
干扰字符镜像
网站克隆
>网站地图-sitemap