| 索引号: |
-202303-00013 |
信息分类: |
行政给付分表和流程图 |
| 发布机构: |
瑶海区司法局 |
生成日期: |
2023-03-29 |
| 文 号: |
,, |
有效性: |
有效 |
| 生效时间: |
有效 |
废止时间: |
暂无 |
| 名 称: |
瑶海区司法局行政给付权力清单目录(2022版) |
失效时间: |
暂无 |
| 关键词: |
|
| 索引号: |
-202303-00013 |
| 信息分类: |
行政给付分表和流程图 |
| 发布机构: |
瑶海区司法局 |
| 生成日期: |
2023-03-29 |
| 名 称: |
瑶海区司法局行政给付权力清单目录(2022版) |
| 失效时间: |
暂无 |
| 有效性: |
有效 |
| 生效时间: |
有效 |
| 废止时间: |
暂无 |
| 文 号: |
,, |
| 关键词: |
|
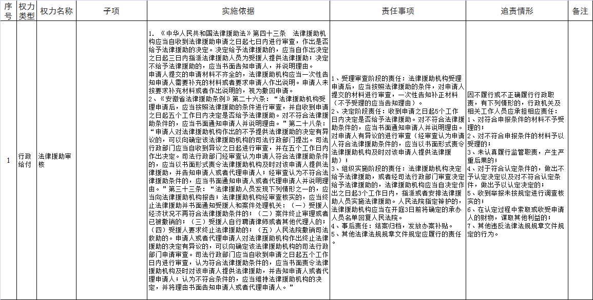
瑶海区司法局行政给付权力清单目录(2022版)
发布时间: 2023-03-29 12:27 信息来源: 瑶海区司法局