可靠的网上十大国外赌博平台

瑶海区市场监管局2023年行政权力运行流程图(行政确认事项)_瑶海区市场监督管理局 瑶海区市场监管局2023年行政权力运行流程图(行政确认事项)_瑶海区市场监督管理局

可靠的网上十大国外赌博平台

返回首页

    瑶海区市场监管局2023年行政权力运行流程图(行政确认事项)

    发布时间: 2025-04-16 09:21  信息来源: 瑶海区市场监督管理局
    【字体:  

    股权(基金份额、证券除外)出质登记流程图


     

    承办机构:合肥市瑶海区市场监督管理局注册登记

    服务电话:0551-64490285  



      

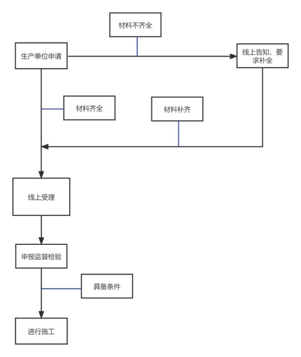
    特种设备安装、维修、改造告知流程图

     

     

    承办机构:合肥市瑶海区市场监督管理局特种设备安全监察科

    服务电话:0551-64696002  

    扫一扫在手机打开当前页
    赌钱娱乐-线上赌钱-线上赌钱平台 网络十大博彩app下载-世界十大博彩app下载 澳门新葡京博彩官网-澳门新葡京博彩平台 网络十大博彩app下载-世界十大博彩app下载 网上买球线上平台 - 首页 站点克隆软件 镜像站群系统 整站镜像下载 镜像小偷 网站复制工具 镜像程序 蚂蚁超级镜像 站群克隆软件 网页镜像工具 >网站地图-sitemap